best365中国官方网站举办第十届国际青年学者论坛best365中国官方网站分论坛的通知
全体师生:
集团定于11月29日至30日举办第十届国际青年学者论坛,凝聚海内外优秀青年学者进行学术交流,共同探讨现代农业前沿问题和研究热点。公司也将于11月29日下午-30日上午承办分论坛,同时邀请了优秀青年学者作学术报告,现将有关事项通知如下:
一、论坛时间
11月29日(周三)下午-30日(周四)上午
二、论坛形式及地点
采取线上线下相结合的方式进行,主会场设在best365中国官方网站4143会议室,通过腾讯会议软件面向全体师生同步直播。
腾讯会议链接:https://meeting.tencent.com/dm/DkFcEoaGAWmE
腾讯会议ID:187-931-757
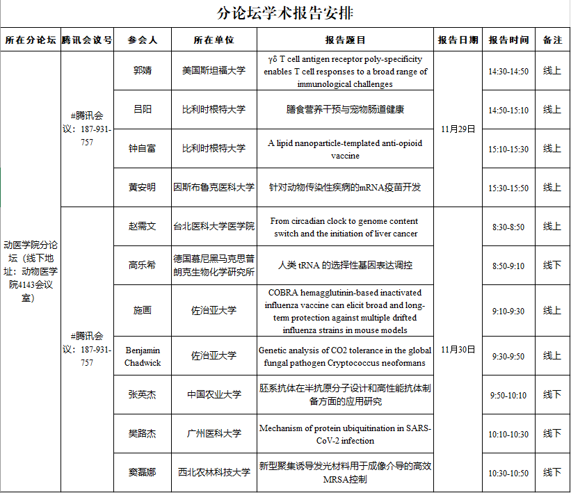
三、论坛报告

四、报告人简介
郭婧,2008年毕业于best365中国官方网站,获得学士学位,同年保送浙江大学动物科学公司研究生,2010年获得预防兽医学硕士学位。2016年6月毕业获得浙江大学医学免疫学博士学位。2016-2021年在斯坦福大学微生物与免疫学系从事博士后研究,师从T细胞受体delta链发现者Yueh-hsiu Chien,并与T细胞受体发现者,美国国家科公司院士Mark M. Davis长期合作。2021年至今在斯坦福任Research Scientist。长期致力于T细胞抗原识别和感染免疫的机制研究。在国际著名刊物如PNAS, Nature Communications, Science, Cellular & Molecular Immunology, Nature Materials, Cell Metabolism等杂志发表学术研究和综述论文20多篇。
吕阳,比利时根特大学兽医科学博士,欧洲兽医与比较营养协会 (ESVCN) 会员,美国兽医营养学会 (AAVN) 会员。研究方向为宠物临床营养,主攻与膳食营养和代谢疾病相关的宠物肠道微生物组与代谢组学研究。累计以第一及共同第一作者在Veterinary Quarterly等期刊发表SCI论文9篇,担任Microbiome等多个国际著名期刊审稿人,并多次在ESVCN、AAVN等国际顶级学术会议上演讲。
钟自富,比利时根特大学博士后研究员。2020年1月毕业于比利时根特大学获兽医学博士学位,师从Niek Sanders教授;同年加入根特大学药公司从事博士后研究工作,师从Bruno De Geest教授。多次以第一作者身份在NANO TODAY、MOLECULAR THERAPY、ADVANCED HEALTHCARE MATERIALS等国际杂志发表重要研究成果,其主要研究方向是设计与开发新型的mRNA疫苗和药物以及以LNP为中心的药物递送系统运用,为相关疾病疫苗与药物研发和治疗提供新思路。主持国家留学基金委资助1项,比利时弗兰德博士后科学基金(FWO)1项。
黄安明,因斯布鲁克医科大学分子生物学博士,专注于生物大分子、核酸药物的研究,具有广泛的研究背景,在国际知名学术期刊Nucleic Acids Research,Nature Communications,RNA Journal 等发表论文10余篇。曾在因斯布鲁克医科大学担任博士后和独立研究员,专注于RNA修饰应用研究并和多家生物制药公司合作。近期与浙江大学绍兴研究院达成合作意向,开展针对动物传染性疾病的mRNA疫苗研发工作。拥有药物注册法规企业实践经验,当前在瑞士一家高科技公司 担任科学销售经理一职,为项目的转化打下了坚实的基础。
赵需文,博士,副教授,博士生导师,2010年毕业于台湾生科所,获博士学位;2010-2011年,台湾研究院生物医学研究所博士后;2011-2015年,日本京都大学博士后;2016年-2020年任台北医学大学医公司生理系助理教授,2021年至今任台北医学大学医公司生理系副教授。赵博士研究兴趣主要集中于神经科学和生物钟领域。在神经科学研究领域,赵博士的研究首先发现到sumoylation的修饰过程对于神经发育的重要性;另外,赵博士在RNA调控方面的研究也发现了RNA translation对于神经突触功能调节的重要影响。在生物钟研究领域,赵博士的研究首先发现到,生物钟基因敲除除了影响生物昼夜节律行为之外,还参与调控肝细胞多倍体的产生过程。截至目前,赵需文博士以第一作者、通讯作者及共同作者身份在在Nature communications、Nucleic Acids Research、Journal of Cell Biology、Journal of Clinical Investigation、Cell Reports、Journal of Neuroscience等国际著名期刊发表学术论文30余篇。
高乐希,德国马普所生物医学方向在读博士。博士期间通过高通量测序(tRNA-seq, Ribo-seq 等),结合多种生物学研究方法(CRISPR cas9基因编辑等),以及大量生物信息学数据分析,研究人类干细胞分化中tRNA 基因的表达及其调节机制,主要工作已被Nature Cell Biology 接收。硕士期间在比利时佛朗德VIB 生物技术研究院和荷兰伊拉斯姆斯医学中心参与或承担完成数个研究课题,包括HIV 蛋白相互作用和易感性,以及白血病的发生等。
施画,佐治亚大学兽医公司疫苗与免疫学中心在读博士。研究方向是一种可为全年龄段人群提供广泛和长期保护的通用流感疫苗的开发。2018年毕业于中南大学湘雅医公司药学专业并获学士学位,2020年硕士毕业于佐治亚大学,主修药物和生物医学。毕业后在佐治亚大学疫苗与免疫学中心工作,从事流感疫苗临床前试验及流感病毒与COVID-19共感染的研究,后转读博士生。曾多次在国家和区域会议上分享科研成果,曾获得ASV委员会的奖励和Beverly Hirsch Frank研究生奖学金。近期被佐治亚大学提名国际PSA奖学金。
本杰明·查德威克,佐治亚大学在读博士。研究方向是二氧化碳耐受性在新型隐球菌发病机制,主要采用了几种遗传学方法来了解新型隐球菌如何适应高水平的二氧化碳,包括遗传图谱、正向基因筛选、实验进化和比较基因组学等方法。目前还在佐治亚大学担任生物学导论和植物生物学实验课的助教。本科毕业于特拉华大学获分子生物学学士学位,研究内容为细菌与真菌的相互作用。
张英杰,中国农业大学best365中国官方网站兽医公共卫生安全全国重点实验室在读博士。主要研究方向是动物源性食品安全,包括半抗原分子设计、高性能抗体制备和免疫分析方法建立。在Biotechnology Advances、Sensors and Actuators B: Chemical、Biochemical Journal等期刊发表SCI论文11篇,其中第一作者论文3篇,累计影响因子大于30,被Science、Nature reviews microbiology、Trends in microbiology等高水平期刊引用。申请国家发明专利2项。参与“十三五”、“十四五”国家重点研发计划和国家自然科学基金面上项目。博士研究生期间多次获得一等学业奖学金和专项奖学金。
樊路杰,2019年毕业于best365中国官网动物科技公司,获硕士学位。同年获CSC国家留学奖学金,赴日本NAIST攻读博士学位(导师:Kurisaki Akira),后因疫情滞留国内。滞留期间,先后于中国科公司上海神经所和南方科技大学作为研究助理继续学习。2021年跟随张政教授(国家杰出青年)重新攻读博士学位,主要研究方向为病原与宿主相互作用和蛋白质泛素化修饰。至今以第一作者发表中科院一区论文3篇,二区2篇,三区1篇。
窦磊娜,博士,best365中国官方网站副教授,主要研究方向为动物源食品安全快速检测及新型抗菌药物开发,目前以第一作者发表SCI论文11篇,影响因子近100,其中含两篇封面文章,1篇高被引文章。曾获陕西省自然科学优秀论文三等奖,2023分析测试青年创新大赛三等奖,北京市优秀毕业生等奖项。
附:11月29日公司主论坛(录播回放)链接
云视聘链接:https://live.9151.com.cn/watch/4440510
B站链接:http://live.bilibili.com/22047372

欢迎公司师生积极参加,聆听学术报告,参与学术交流。
best365中国官方网站
2023年11月27日