【科研新进展】“动物重大疫病新型疫苗研发创新团队”在猪圆环病毒2型复制机制研究方面取得重要进展
近日,公司best365中国官方网站“动物重大疫病新型疫苗研发创新团队”在国际著名期刊PLoS Pathogens在线发表了题为“Porcine circovirus type 2 infection promotes the SUMOylation of nucleophosmin-1 to facilitate the viral circular single-stranded DNA replication ”的研究论文。best365中国官方网站杜谦副教授和博士生朱磊为该论文共同第一作者,童德文教授和黄勇教授为该论文的通讯作者。
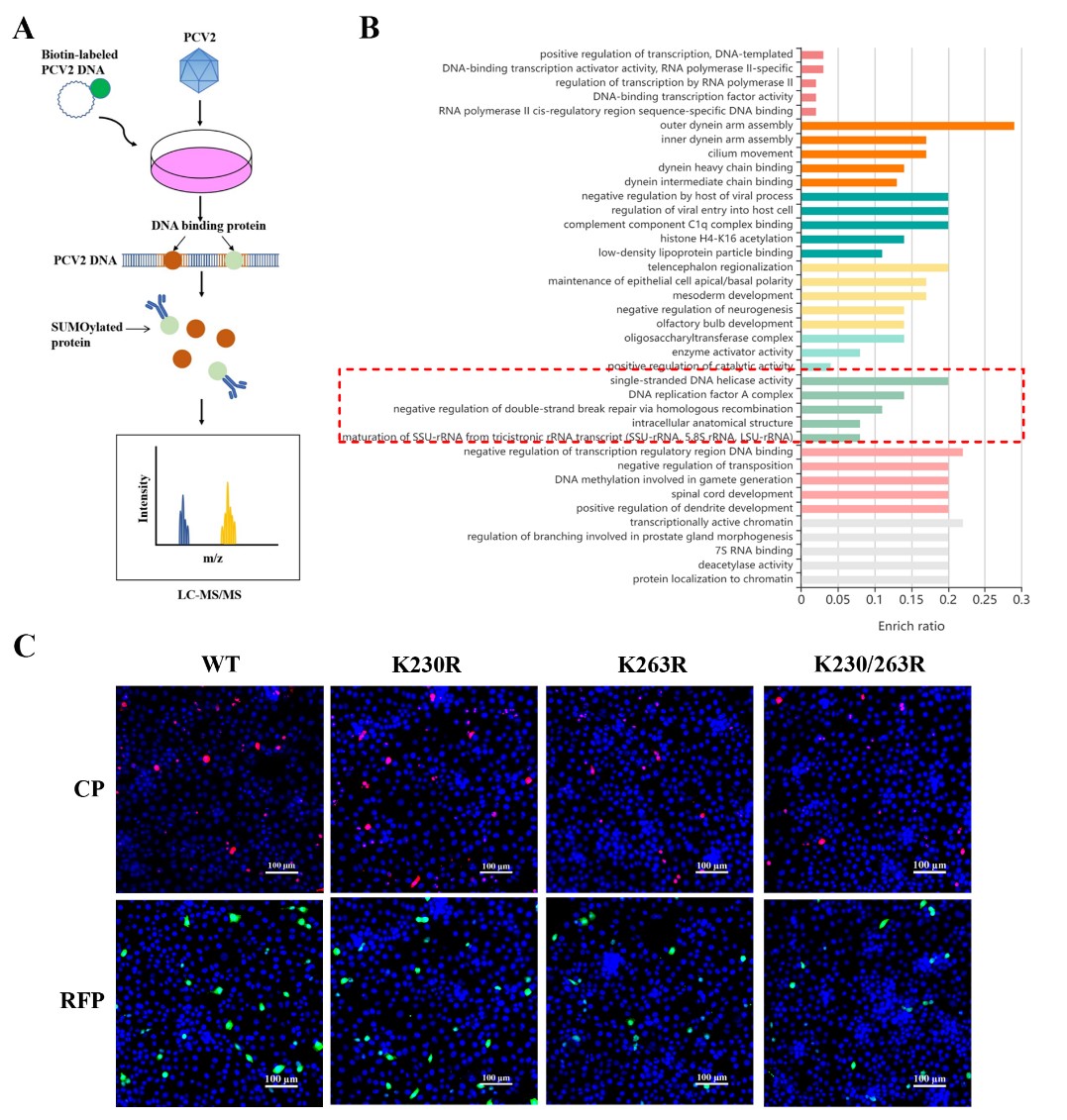
猪圆环病毒2型(PCV2)是当前危害养猪业的重要病原,给养猪业造成了巨大损失。病毒在机体中的复制依赖于宿主细胞的复制系统,因此阐明病毒的复制机制对于病毒病的防控具有重要意义。该团队前期研究已经发现PCV2可以与多种宿主细胞蛋白互作,在病毒复制的不同阶段发挥不同的调控作用。在本研究中,该团队通过筛选与PCV2 DNA互作的SUMO化修饰宿主蛋白,发现NPM1可以被SUMO化修饰,进而与PCV2 DNA互作,促进PCV2 DNA的复制。进一步研究发现,PCV2通过Cap激活ERK/Ubc9/TRIM24信号通路,促进NPM1的K263位点被SUMO2/3修饰,从而增加其细胞核仁定位,促进PCV2 DNA复制。上述研究结果阐明了PCV2通过促进细胞内NPM1的SUMO化修饰及核仁定位进而促进PCV2 DNA复制机制,为PCV2相关疾病的防控提供了新靶标。

本研究得到国家重点研发计划(项目编号:2022YFD1800305),国家自然科学基金(项目编号:31902266、32273025和32272966)以及best365中国官网公司高水平创新团队建设项目(项目编号:2452023072)等资助。
原文链接:
https://journals.plos.org/plospathogens/article?id=10.1371/journal.ppat.1012014
编辑:王丹
终审:黄勇