【科研新进展】动物重大疫病综合防控与净化团队研究揭示PRRSV复制效率关键位点
作者:王丹 来源: 发布日期:2025-07-03 浏览次数:
近日,动医公司重大疫病综合防控与净化团队在《Journal of Biological Chemistry》发表题为“Key Amino Acids in RNA Polymerase and Helicase Proteins Regulate RNA Synthesis Efficiency in Porcine Reproductive and Respiratory Syndrome Virus”的研究论文,该研究揭示了猪繁殖与呼吸综合征病毒(PRRSV)适应性进化的相关分子机制。团队在读博士生李慧和已毕业博士生张日腾为论文共同第一作者,公司王兴龙教授和南京晓庄公司周业飞副教授为本文的共同通讯作者。
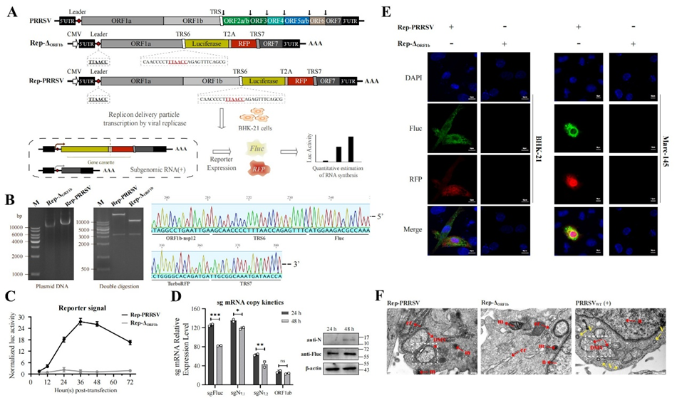
猪繁殖与呼吸综合征病毒因其高突变率和频繁重组而进化迅速,给疾病防控带来了重大挑战。在该项研究中,团队建立了一个非感染性复制子模型,在细胞水平上模拟PRRSV基因组复制和亚基因组(sg) mRNA转录,评估了病毒非结构蛋白(nsps)和转录调节序列(TRSs)对病毒复制和转录的调控作用,同时确定了导致不同毒株之间RNA合成效率差异的关键氨基酸残基。该项研究结果为揭示 PRRSV 进化和适应的分子机制提供了见解,对猪繁殖与呼吸综合征的精准防控具有重要意义。

本研究由秦创原“科学家+工程师”团队建设项目资助。
原文链接:https://doi.org/10.1016/j.jbc.2025.110247
编辑:王丹
审核:刘军